当前位置:首页 > 快讯 > 图文 > 正文

每日通报| 开州区新冠肺炎疫苗接种情况通报

发布日期:2022-02-21 14:43 来源:开州区卫生健康委

手机台疫情防控标语.jpg

截至2022年2月20日,全区累计接种新冠病毒疫苗231万剂次。

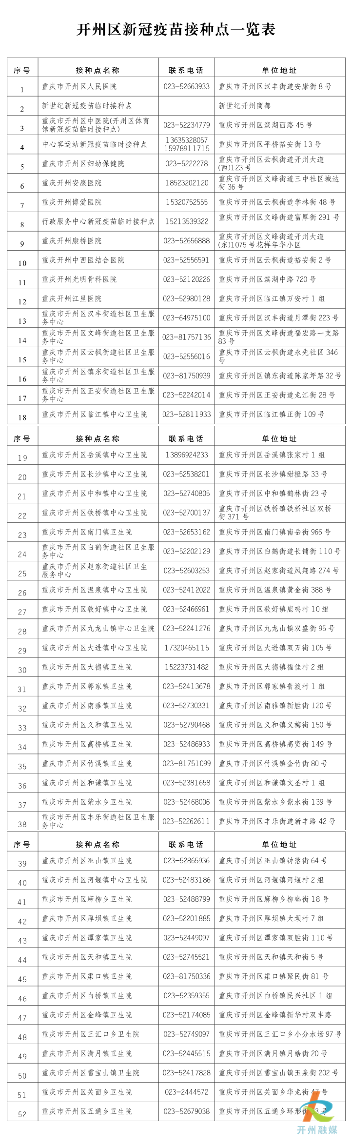
疫苗接种点.jpg

微信图片_20211213090916.png